这些彩票票面的细节 您读懂了多少
发表于:2025-10-24 10:04:25 浏览次数:373
如果您观察手中的福利彩票,就会发现一些有趣的信息:从公益信息到防伪标识,从理性提醒到保管须知……票面上的细节,默默传递着福彩的责任和初心。下面让我们一起了解彩票票面的提示信息。
公益金信息
当您购买一张2元的双色球彩票时,可曾注意到票面上那行小字——“感谢您为公益事业贡献0.72元”。这一数字,让每个人的公益贡献直观可见。
一张2元的双色球,贡献0.72元彩票公益金;一张10元的福彩即开票(刮刮乐),就有2元爱心款项成为公益金。点滴爱心,汇聚成海,成为支持社会公益事业和福利事业发展的重要资金来源。
1987-2024年,全国福利彩票累计筹集公益金超9114.32亿元,在养老、助学、医疗、扶贫、乡村振兴、社会保障等多个领域发挥着积极作用,造福于民、服务社会。这份公益力量,离不开每位购彩者的参与和贡献。
理性购彩信息
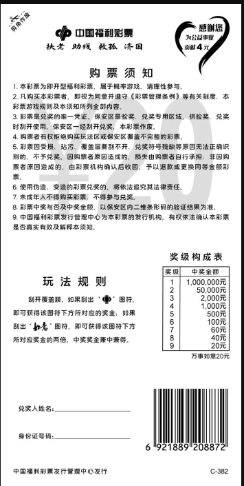
在福彩即开票的背面,有这样一句提示语:“本彩票为即开型福利彩票,属于概率游戏,请理性参与。”这句话提醒购彩者,理性看待彩票,切勿过度投入。
彩票,是机会游戏,中大奖是小概率事件。福利彩票始终倡导理性购彩、奉献爱心、多人少买、量力而行的购彩理念,提醒购彩者正确认识彩票,保持理性心态。买彩票不是投资,也不是致富途径,购彩者应合理控制购彩金额。轻松购彩才是真正的快乐,理性参与才能持续贡献爱心。
刮刮乐票面信息
彩票保管信息
“彩票是兑奖的唯一凭证”——简短提醒,却很重要。
《彩票管理条例实施细则》第四十条规定,彩票因受损、玷污等原因导致无法正确识别的,不予兑奖。这意味着保管好彩票至关重要。
小小彩票,经不起“折腾”。电脑票印在热敏纸上,高温、强光会导致票面字迹模糊甚至消失;受潮会使纸张变软,容易破损;接触酸、碱、酒精等化学物质会被腐蚀。一旦彩票污损,可能导致票面文字难以辨认,影响兑奖。
即开票设置了保安区,印着“保安区刮开无效”的醒目提醒。保安区是验奖、兑奖专用区域,仅供验奖、兑奖时刮开使用。购彩者切勿自行刮开保安区,如果您在购买时发现保安区已经裸露,要果断拒绝。
请您妥善保管彩票,将彩票放在干燥通风的地方,避免污损和遗失。
彩票“身份证”
每张彩票都有自己的“身份证”,比如电脑票的“特征码”。这些技术编码,保障每一张彩票独一无二。
电脑票上的“特征码”,由数字和字母组成,承担着验证彩票真伪的重要使命。这个识别码与票面条形码、验票码共同构成多重防伪体系。刮刮乐票面上的“保安区”也很重要,里面有彩票的身份识别信息,是验证彩票中奖的重要凭证。
双色球彩票票面,图中1为特征码,2为验票码,3为条形码
正因为彩票票面上有重要的识别信息,建议不要在网上晒完整的彩票,保护票面信息安全。
开奖提醒
细心的朋友会发现,福彩电脑票上印有开奖日期提醒,提示购彩者及时查看开奖信息。
双色球在每周二、四、日开奖,七乐彩在每周一、三、五开奖,福彩3D和快乐8则是天天开奖。票面上印制的开奖时间信息具有重要的实用价值。
除了及时查看开奖信息之外,购彩者也别忘记兑奖期限——一般为开奖之日起60个自然日内。超过期限未兑奖的视为弃奖,弃奖奖金全部纳入彩票公益金。
“扶老 助残 救孤 济困”
每一张福利彩票票面上,少不了这八个字,这不仅是福利彩票的发行宗旨,也是公益金的主要使用方向。
“扶老、助残、救孤、济困”,简单朴实,却蕴含着巨大的社会价值。当您购买福利彩票时,也在为这份公益事业提供支持,为社会上最需要帮助的群体献出一份爱心。从建设养老院到资助残疾人康复中心,从帮助孤儿到扶贫济困……福彩公益金在社会的各个角落默默发光发热。
透过福彩票面,您会发现,一张小小的纸片,也是一份公益和责任的承诺。
福利彩票坚持“取之于民,用之于民”的社会承诺,用点滴行动支持公益、践行责任。愿每一位购彩者都能理性购彩,快乐公益,传递爱心,分享感动。
下一篇:吉林福彩跨界融合 奏响公益新乐章

